太陽光発電設備による売電収入がある場合
入力方法
太陽光発電設備による売電収入は、給与所得者が太陽光発電設備を家庭用として使用し、その余剰電力を売却しているような場合には、雑所得に該当します。
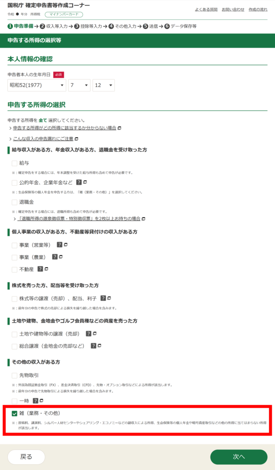
「申告する所得の選択等」画面で「雑(業務・その他)」を選択し、

![]()
「収入・所得の入力」画面の「雑所得(業務・その他)」から入力してください。

太陽光発電設備による売電収入は、給与所得者が太陽光発電設備を家庭用として使用し、その余剰電力を売却しているような場合には、雑所得に該当します。
「申告する所得の選択等」画面で「雑(業務・その他)」を選択し、

![]()
「収入・所得の入力」画面の「雑所得(業務・その他)」から入力してください。
